中电协多家会员单位上榜!第二批智能制造标准应用试点项目公布
所属分类:新闻资讯
来源:国家标准化管理委员会
更新日期:2025-05-20
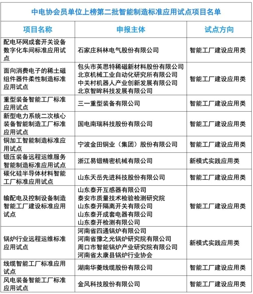
近日,国家标准化管理委员会 工业和信息化部发布第二批智能制造标准应用试点项目名单,共计76个智能制造标准应用试点项目。中国电器工业协会多家会员企业凭借项目上榜该名单。

免费声明:凡注明来源本网的所有作品,均为本网合法拥有版权或有权使用的作品,欢迎转载,注明出处,非本网作品均来自互联网,
转载目的在于传递更多信息,并不代表本网赞同其观点和对真实性负责。
设为首页