中电协多家会员单位上榜!第五批能源领域首台(套)重大技术装备名单公布
所属分类:新闻资讯
来源:国家能源局
更新日期:2025-10-15
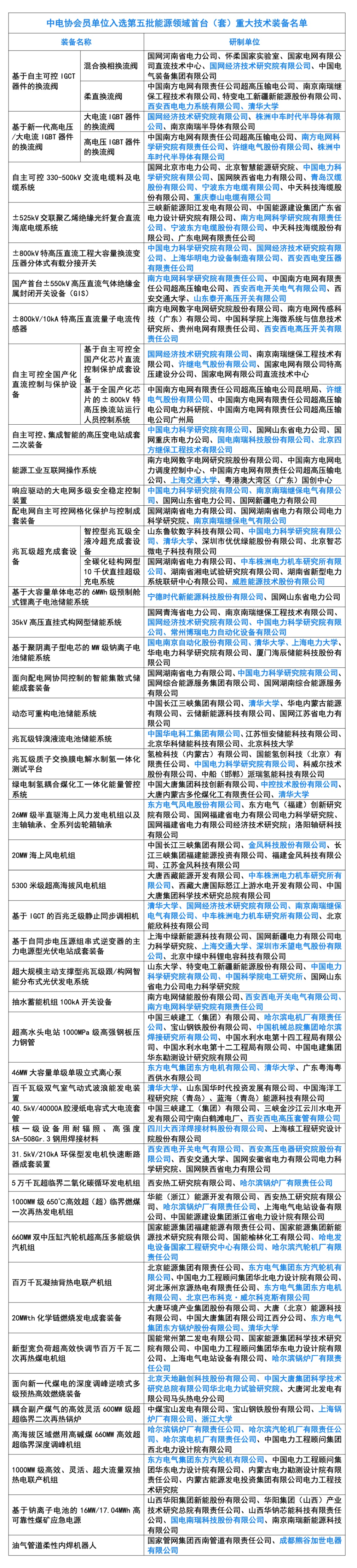
近日,国家能源局公布第五批能源领域首台(套)重大技术装备名单,将“基于自主可控IGCT器件的换流阀”等82项技术装备列为第五批能源领域首台(套)重大技术装备。其中,中电协多家会员单位作为研制单位上榜该名单。

注:标蓝色为中电协会员单位
免费声明:凡注明来源本网的所有作品,均为本网合法拥有版权或有权使用的作品,欢迎转载,注明出处,非本网作品均来自互联网,
转载目的在于传递更多信息,并不代表本网赞同其观点和对真实性负责。
设为首页